Product Summary
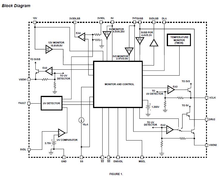
The HIP6502BCB is a Multiple Linear Power Controller with ACPI Control Interface. The IC integrates four linear controllers/regulators, switching, monitoring and control functions into a 20-pin SOIC package. One linear controller generates the 3.3VDUAL/3.3VSB voltage plane from the ATX supply’s 5VSB output, powering the south bridge and the PCI slots through an external pass transistor during sleep states (S3, S4/S5). The applications of the HIP6502BCB include Motherboard Power Regulation for ACPI-Compliant Computers.
Parametrics
HIP6502BCB absolute maximum ratings: (1)Supply Voltage, V5VSB: +7.0V; (2)12V: GND - 0.3V to +14.5V; (3)DLA, DRV2: GND - 0.3V to V12V +0.3V; (4)All Other Pins: GND - 0.3V to 5VSB + 0.3V; (5)ESD Classification: Class 3.
Features
HIP6502BCB features: (1)Provides 5 ACPI-Controlled Voltages: 5VDUAL USB/Keyboard/Mouse (Active/Sleep), 3.3VDUAL/3.3VSB PCI/Auxiliary/LAN (Active/Sleep), 2.5VMEM RDRAM (Active/Sleep), 3.3VMEM SDRAM (Active/Sleep), 2.5VCLK Clock/Processor Terminations (Active Only); (2)Excellent Output Voltage Regulation: 3.3VDUAL/3.3VSB Output: ±2.0% Over Temperature; Sleep State Only, 2.5VMEM and 3.3VMEM Output: ±2.0% Over Temperature; Both Operational States (3.3VMEM in Sleep Only), 2.5VCLK Output: ?.0% Over Temperature; (3)Small Size: Very Low External Component Count; (4)Dual Memory Voltage Support Via MSEL Pin: 2.5V for RDRAM Memory, 3.3V for SDRAM Memory, Both 2.5V and 3.3V for Flexible Systems; (5)Under-Voltage Monitoring of All Outputs with Centralized FAULT Reporting and Temperature Shutdown.
Diagrams

![]() |
![]() HIP6002 |
![]() Other |
![]() |
![]() Data Sheet |
![]() Negotiable |
|
||||
![]() |
![]() HIP6003 |
![]() Other |
![]() |
![]() Data Sheet |
![]() Negotiable |
|
||||
![]() |
![]() HIP6004 |
![]() Other |
![]() |
![]() Data Sheet |
![]() Negotiable |
|
||||
![]() |
![]() HIP6004A |
![]() Other |
![]() |
![]() Data Sheet |
![]() Negotiable |
|
||||
![]() |
![]() HIP6004B |
![]() Other |
![]() |
![]() Data Sheet |
![]() Negotiable |
|
||||
![]() |
![]() HIP6004BCB |
![]() |
![]() IC CTRLR PWM VOLTAGE MON 20-SOIC |
![]() Data Sheet |
![]() Negotiable |
|
||||
(China (Mainland))









