Product Summary
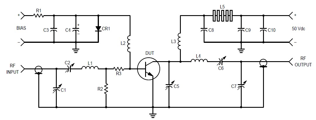
The MRF429 is an NPN silicon rf power transistor. It is designed for high–voltage applications as a high–power linear amplifier from 2.0 to 30 MHz. Ideal for marine and base station equipment.
Parametrics
MRF429 absolute maximum ratings: (1)Collector–Emitter Voltage VCEO: 50 Vdc; (2)Collector–Base Voltage VCBO: 100 Vdc; (3)Emitter–Base Voltage VEBO: 4.0 Vdc; (4)Collector Current Continuous IC: 16 Adc; (5)Withstand Current 10 s: 20 Adc; (6)Total Device Dissipation @ TC = 25℃ PD: 233Watts; Derate above 25℃: 1.33W/℃; (7)Storage Temperature Range Tstg: –65 to +150 ℃.
Features
MRF429 features: (1)Specified 50 Volt, 30 MHz Characteristics, Output Power = 150 W (PEP), Minimum Gain = 13 dB, Efficiency = 45%; (2)Intermodulation Distortion @ 150 W (PEP), IMD = -32 dB (Max); (3)Diffused Emitter Resistors for Superior Ruggedness; (4)100% Tested for Load Mismatch at all Phase Angles with 30:1 VSWR @ 150 W CW.
Diagrams

| Image | Part No | Mfg | Description | ![]() |
Pricing (USD) |
Quantity | ||||||||||||||||||||||
|---|---|---|---|---|---|---|---|---|---|---|---|---|---|---|---|---|---|---|---|---|---|---|---|---|---|---|---|---|
![]() |
![]() MRF429 |
![]() Other |
![]() |
![]() Data Sheet |
![]() Negotiable |
|
||||||||||||||||||||||
| Image | Part No | Mfg | Description | ![]() |
Pricing (USD) |
Quantity | ||||||||||||||||||||||
![]() |
![]() MRF403 |
![]() |
![]() SW ROTARY 4P 2-3POS PC |
![]() Data Sheet |
![]()
|
|
||||||||||||||||||||||
![]() |
![]() MRF403-RO |
![]() NKK Switches |
![]() Rotary Switches LO PROF SHFT 2-3 POS |
![]() Data Sheet |
![]()
|
|
||||||||||||||||||||||
![]() |
![]() MRF406 |
![]() Other |
![]() |
![]() Data Sheet |
![]() Negotiable |
|
||||||||||||||||||||||
![]() |
![]() MRF412 |
![]() Other |
![]() |
![]() Data Sheet |
![]() Negotiable |
|
||||||||||||||||||||||
![]() |
![]() MRF421 |
![]() Other |
![]() |
![]() Data Sheet |
![]() Negotiable |
|
||||||||||||||||||||||
![]() |
![]() MRF422 |
![]() M/A-COM Technology Solutions |
![]() Transistors RF Bipolar Power 2-30MHz 150Watts 28Volt Gain 10dB |
![]() Data Sheet |
![]()
|
|
||||||||||||||||||||||
(China (Mainland))












