Product Summary
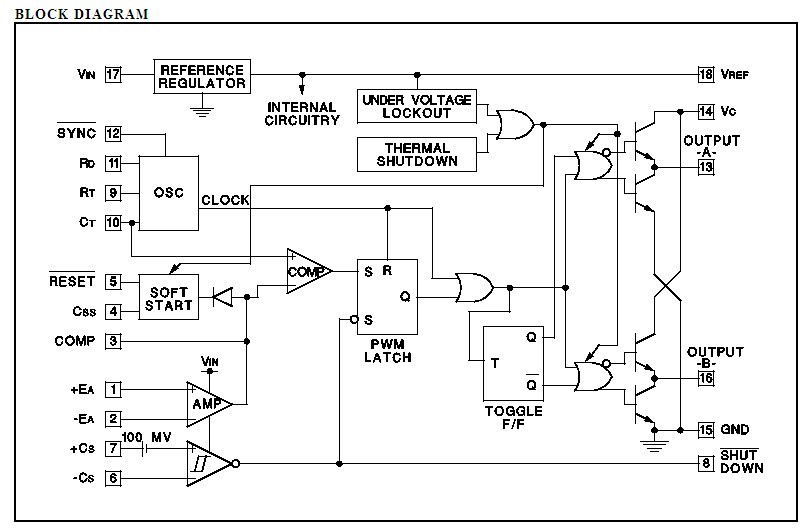
The UC1526AJ is an improved-performance pulse-width modulator circuit intended for direct replacement of equivalent non- “A”versions in all applications. Higher frequency operation has beenenhanced by several significant improvements including: a more accurate oscillator with less minimum dead time, reduced circuit delays (particularly in current limiting), and an improved output stagewith negligible cross-conduction current. Additional improvementsinclude the incorporation of a precision, band-gap reference generator, reduced overall supply current, and the addition of thermalshutdown protection.Along with these improvements, the UC1526A Series retains theprotective features of under-voltage lockout, soft-start, digital cur-rent limiting, double pulse suppression logic, and adjustabledeadtime. For ease of interfacing, all digital control ports are TTLcompatible with active low logic.Five volt (5V) operation is possible for “logic level” applications byconnecting VIN, VC and VREF to a precision 5V input supply. Consultfactory for additional information.
Parametrics
UC1526AJ absolute maximum ratings: (1)Input Voltage (+VIN) : +40V; (2)Collector Supply Voltage (+VC) : +40V; (3)Logic Inputs: -0.3V to +5.5V; (4)Analog Inputs : -0.3V to +VIN; (5)Source/Sink Load Current (each output): 200mA; (6)Reference Load Current: 50mA; (7)Logic Sink Current: 15mA; (8)Power Dissipation at TA = +25°C (Note 2): 1000mW; (9)Power Dissipation at TC = +25°C (Note 2):3000mW; (10)Operating Junction Temperature: +150°C; (11)Storage Temperature Range: -65°C to +150°C; (12)Lead Temperature (soldering, 10 seconds):+300°C.
Features
UC1526AJ features: (1)Reduced Supply Current; (2)Oscillator Frequency to 600kHz; (3)Precision Band-Gap Reference; (4)7 to 35V Operation; (5)Dual 200mA Source/Sink Outputs; (6)Minimum Output Cross-Conduction; (7)Double-Pulse Suppression Logic; (8)Under-Voltage Lockout; (9)Programmable Soft-Start; (10)Thermal Shutdown; (11)TTL/CMOS Compatible Logic Ports; (12)5 Volt Operation (VIN = VC = VREF = 5.0V).
Diagrams

![]() |
![]() UC2524 |
![]() Other |
![]() |
![]() Data Sheet |
![]() Negotiable |
|
||||||||||||
![]() |
![]() UC2524A |
![]() Other |
![]() |
![]() Data Sheet |
![]() Negotiable |
|
||||||||||||
![]() |
![]() UC2524ADW |
![]() Texas Instruments |
![]() Voltage Mode PWM Controllers Advanced Regulating |
![]() Data Sheet |
![]()
|
|
||||||||||||
![]() |
![]() UC2524ADWG4 |
![]() Texas Instruments |
![]() Voltage Mode PWM Controllers Advanced Regulating |
![]() Data Sheet |
![]()
|
|
||||||||||||
![]() |
![]() UC2524ADWTR |
![]() Texas Instruments |
![]() Voltage Mode PWM Controllers Advanced Regulating |
![]() Data Sheet |
![]()
|
|
||||||||||||
![]() |
![]() UC2524ADWTRG4 |
![]() Texas Instruments |
![]() Voltage Mode PWM Controllers Advanced Regulating |
![]() Data Sheet |
![]()
|
|
||||||||||||
(China (Mainland))









