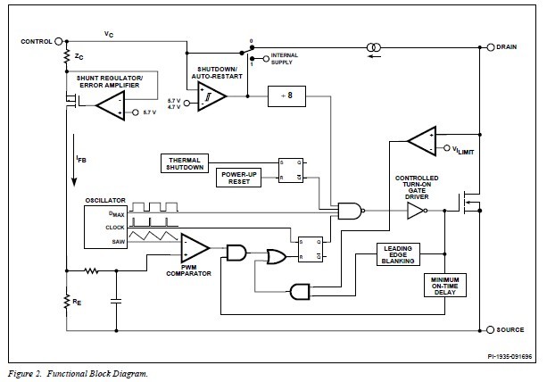
Product Summary
The TOP224YN is a three-terminal off-line PWM switch. It is more cost effective and provides several enhancements over the first generation TOPSwitch family. The TOP224YN extends the power range from 100W to 150W for 100/115/230 VAC input and from 50W to 90W for 85-265 VAC universal input. The TOP224YN brings TOPSwitch technology advantages to many new applications, i.e. TV, Monitor, Audio amplifiers, etc.
Parametrics
TOP224YN absolute maxing ratings: (1)Drain Voltage: -0.3 to 700 V; (2)Drain Current Increase (DID) in 100 ns except during blanking time: 0.1 × ILIMIT(MAX); (3)Control Voltage: -0.3 V to 9 V; (4)Control Current: 100 mA; (5)Storage Temperature: -65 to 125 ℃; (6)Operating Junction Temperature: -40 to 150 ℃; (7)Lead Temperature: 260 ℃; (8)Thermal Impedance: Y Package (θJA): 70 ℃/W; (θJC): 2 ℃/W; P/G Package (θJA): 45 ℃/W(7); 35 ℃/W; (θJC): 5 ℃/W.
Features
TOP224YN features: (1)Lowest cost, lowest component count switcher solution; (2)Cost competitive with linears above 5W; (3)Very low AC/DC losses-up to 90% efficiency; (4)Built-in Auto-restart and Current limiting; (5)Latching Thermal shutdown for system level protection; (6)Implements Flyback, Forward, Boost or Buck topology; (7)Works with primary or opto feedback; (8)Stable in discontinuous or continuous conduction mode; (9)Source connected tab for low EMI; (10)Circuit simplicity and Design Tools reduce time to market.
Diagrams

| Image | Part No | Mfg | Description | ![]() |
Pricing (USD) |
Quantity | ||||||||||||
|---|---|---|---|---|---|---|---|---|---|---|---|---|---|---|---|---|---|---|
![]() |
![]() TOP224YN |
![]() Power Integrations |
![]() AC/DC Switching Converters 45W 85-265 VAC 75W100/115/230 VAC |
![]() Data Sheet |
![]()
|
|
||||||||||||
| Image | Part No | Mfg | Description | ![]() |
Pricing (USD) |
Quantity | ||||||||||||
![]() |
![]() TOP200-14 |
![]() Other |
![]() |
![]() Data Sheet |
![]() Negotiable |
|
||||||||||||
![]() |
![]() TOP200-4 |
![]() Other |
![]() |
![]() Data Sheet |
![]() Negotiable |
|
||||||||||||
![]() |
![]() TOP200YAI |
![]() Power Integrations |
![]() AC/DC Switching Converters 5-12W 85-265 VAC 10-25W100/115/230VAC |
![]() Data Sheet |
![]() Negotiable |
|
||||||||||||
![]() |
![]() TOP200YN |
![]() Power Integrations |
![]() AC/DC Switching Converters 5-12W 85-265 VAC 10-25W100/115/230VAC |
![]() Data Sheet |
![]() Negotiable |
|
||||||||||||
![]() |
![]() TOP201YAI |
![]() Power Integrations |
![]() AC/DC Switching Converters 0-22W 85-265 VAC 20-45W100/115/230VAC |
![]() Data Sheet |
![]() Negotiable |
|
||||||||||||
![]() |
![]() TOP201YN |
![]() Power Integrations |
![]() AC/DC Switching Converters 0-22W 85-265 VAC 20-45W100/115/230VAC |
![]() Data Sheet |
![]() Negotiable |
|
||||||||||||
(China (Mainland))










